106007
返回列表
S11赛季更新内容
2025-12-05 16:41 【暗黑破坏神4】

《暗黑4》【S11赛季】(12月10日上线)将是游戏发售后最重大的一个赛季!

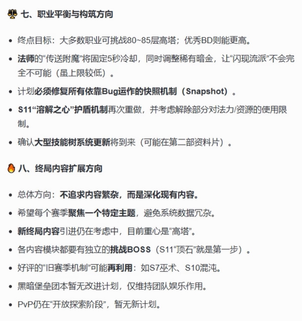
改动内容如下:

这就是S11赛季的更新内容啦,各位玩家有没有感到迫不及待了呢?让我们一起期待S11版本的正式上线吧!